Volver

Documentación Formulario Derivados
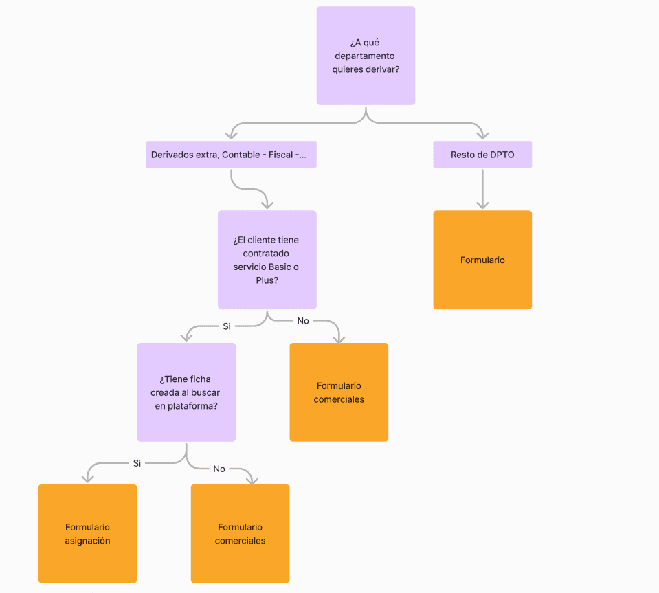
Esquema del formulario

Formulario Comerciales
Descripción:
Formulario para derivar a otros departamentos
Enlace al formulario:
Donde se envía:
- Se envía una copia al email del trabajador que ha rellenado el formulario
- En función del departamento se envía a un sitio u a otro:
- Comercial: entra en el CRM #19 Backoffice
- Asignación: envía una copia a asignacionplus@ayudatpymes.es
- Renta: entra en el CRM #19 Backoffice
- Legal: entra en el CRM #19 Backoffice
- Certificados digitales: entra en el CRM #19 Backoffice
- Formación: entra en el CRM #9 PROGRAMADA
- Máster: entra en el CRM #7 MASTER
- Contrato de formación: envía una copia a formacionempresas@ayudatpymes.es
- Despachos: entra en el CRM #46 AON
- Técnico: entra en el CRM #7 MASTER
- Marketing: entra en el CRM #13 DPTO. MARKETING
- Seguros: entra en el CRM #32 TUSEGUROPARAEMPRESA y envía una copia a seguros@ayudat.es y a anabelrincon@ayudat.es
- Ahorro: entra en el CRM #32 TUSEGUROPARAEMPRESA y envía una copia a seguros@ayudat.es
- MPE: entra en el CRM #19 Backoffice y envía una copia a director.chiclana@grupompe.es y a ivan.ruda@grupompe.es
- Leevy: entra en el CRM #30 Leevy
- Crear Empresa: entra en el CRM #36 BBVA Asesores
Captura del formulario:
